
L9新一代集团架构食品全产业链数智化平台系统!
提供先进的数字技术手段深入部署到食品企业产业链的各业务环节,帮助规范企业业务流程,提升企业运营效率,控制制造过程中的质量风险,追溯物流过程中的安全隐患,统筹平衡企业的产销过程,实现整体资源优化,帮助企业打造全新的高质量生产模式,推进专精化、智慧智能化运营,实现高效高质低耗可持续发展.
是宏讯软件面向食品业研发拥有自主产权的新一代集团架构流程型产业链数智化平台系统,L9实现从种植/养殖、屠宰加工、食品制造、市场及配送全产业链管理整合,构建面向未来的IT架构,将ERP、APS、MES集成一体化,使用先进的IT技术手段深入部署到企业的各种业务场景,使流程规范制约、计划智慧平衡、作业智能可视、质量安全可控、产品全程溯源,帮助企业推进智慧智能化进程,实现安全可靠可持续发展模式.

L9提供从食品企业的种植养殖、屠宰初加工、客户管理、计划管理、供应链、生产制造、现场控制、质量管理、市场销售、协同办公全方位的闭环管理,为企业提供一体化业务集成闭环联动,实现责任清晰、流程规范、高效高质、闭环可追溯、成本可控等企业目标.

食品业是流程型制造,大多食品企业使用的是离散型系统软件,专业错位,系统碎片化严重,应有效果不佳,行业整体信息化落后,不能支撑企业业务发展战略,正本清源,让行业管理回归本质.
行业缺乏全产业链全流程一体化集成管理系统平台,零散的系统拼接应用,使流程割裂,无法实现管理流程规范,食品安全追溯,使业务作业重复冗余,耗费大量人力物流,管理成本高,业务效率低,混乱时有发生,精益化程度低.
L9以全新的管理理念和新一代集团多组织技术架构,为企业的集团化运营发展提供技术平台支撑,是企业实现集中管控、分散经营、全面协同、独立核算的现代组织目标.
支持基于互联网的多机构、多地点、多仓库、多工厂、多配送中心管理。极大的提升了企业的数据管控和统计能力、业务监控能力,为企业的横向、纵向扩张提供强大的系统支持.
我们认为高品质来源于企业对供应过程、储存过程、生产过程和物流配送过程的全方位的规范约束、过程监控和可追溯管理;L9帮助企业提高管理水准,约束愈发严重的食品安全问题.
L9严格贯彻全面质量管理规范,提供全方位、全过程的质量标准指导、检验执行、质量记录分析、质量反馈改进,帮助企业控制采购过程、生产过程、储运过程、流通过程的质量风险,帮助企业不断改进产品品质,实现全程安全追溯。
功能简介
提供员工工作处理平台,我的工作台采用推式工作流技术,改变传统的工作方式,改成人找工作为流程、工作找人、例外事件找人的模式,极大的降低了系统的复杂性,降低了工作对人的要求。主要功能包括:我的工作、我的审批、我的单据、我的预警、我的报表、我的消息、我的任务、我的BI分析、公告、资讯、知识等。
提供管理企业内部协同办公管理;管理企业各种工作任务、工作项目、作业计划的协同、执行、记录和分析;涵盖:任务协同、企业公告、企业资讯、企业知识、借还款、请假、加班、投诉、办公物资(采购、领用)、工作计划、工作日志等。
为企业提供基于手机等移动设备应用终端系统,方便在差旅、外出员工及外部伙伴使用使用企业系统。主要从事在线审批、移动报表查询、业务单据、外部协同商务、设备监控、人员作业监控、业务预警、内部业务沟通等移动作业。
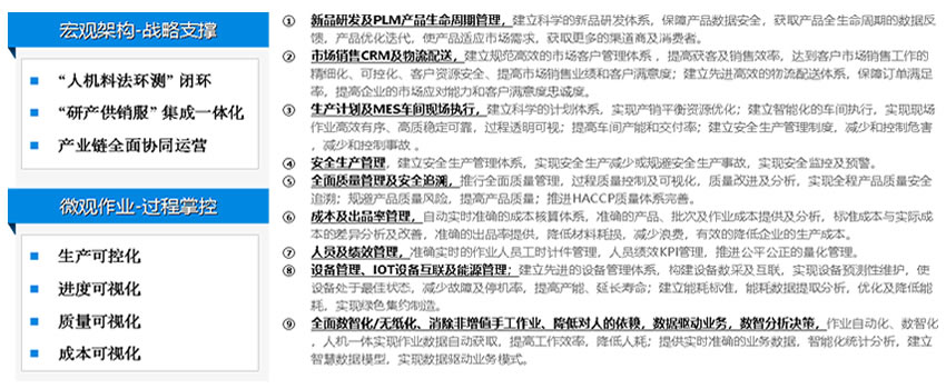
研发是企业产品竞争力的关键,新产品开发系统协同研发过程及研发结果,包括产品权限、产品研发审批流程、产品结构、产品工艺文件、产品工序、环境参数、产品工艺变更、产品文件管理、新产品采购申请、新品试制、质量管理、产品定型等产品生命周期管理.
涵盖:市场申请—>研发BOM工艺—>协同任务—>物料审批—>试制实验—>质量参数标准—>工艺变更—>试制试验(循环)—>产品定型—>成果归档—>成果下达正式生产BOM工艺—>生产销售—>生产质量、销售、客户等数据反馈分析—>研发改进,一个全生命周期PLM闭环循环,即研发需求来源于市场、研发指导生产及质量、市场反馈改进研发的PDCA流程.
计划管理系统是企业资源管理的源头,没有计划就没有管理、没有计划就没有平衡、没有计划就没有秩序、没有计划就没有合理的成本。L9帮助企业的建立科学的计划体系,从源头上解决企业产销均衡、物流顺捷、资源利用、成本合理等企业管理问题.
涵盖:销售预测、大数据环比定比预测、销售计划、主生产计划、补库计划、补库模型、采购计划、终端补货计划等.
符合国标GMP、ISO、HACCP规范要求,对客户、供应商、储运单位及本单位和货品资质进行严格管理;对企业的销售业务合同、采购业务合同和其他类型合同进行规范管理.
资质分类、资质设置、客户资质管理、客户资质审批表、审批列表、转客商资料库、资质维护,供应商资质管理、供应商资质审批表、审批列表、转客商资料库、资质维护,本单位资质管理,本单位资质表、资质维护,货品资质管理,货品资质审批表、转货品资料库、货品资质维护,客户供应商货品资质预警,资质到期系统单据业务控制.
销售合同,合同分类、合同单、合同转价格库、合同变更、合同结案、合同明细表;采购合同,合同分类、合同单、合同转价格库、合同变更、合同结案、合同明细表.
为企业提供规范的采购、销售、仓储管理流程,确保企业的进销存业务安全有序.
销售管理,帮助企业构建客户管理体系、价格体系、销售工作流程体系,将企业的销售工作规范化、流程化;包括:销售报价、价格调整审批、销售订单、发货通知单、销售单、销售开票、销售统计分析等.
采购管理,管理企业供应商准入、采购需求、采购执行(询价、采购订单、采购入库、采购开票)、采购分析、供应商评价等与采购有关的业务事项.
库存管理,是指对仓库和仓库中储存的物资进行管理。仓储业务主要出入库作业和存量状态管理。涵盖:盘点、调整、调拨、批次、储位、保质期、报废、销毁、借还、动态存量、静态库存等功能.
智慧仓储WMS管理,帮助仓管员解决不认识物品、出库货品存放位置查找困难问题,规范立体仓储上下架,出入库防错,先进先出管控,出入库业务信息流一体设备集成消除库管单据录入工作.
仓储可视化看板(包括储位及非储位)、货品储位搜索、货品图片展示、储位状态可视化、条码序列号规则、条码生成打印、智慧上下架计划、扫码上架、扫码下架、货品扫码识别、现场扫码盘点、出入库扫码防错、先进先出管控.
为企业提供客户、业务员提供基于手机的移动订货平台,销售自动化及供应链闭环生态,节省人力、提升客户体念、高效准确、提高供应链效率.
客户使用手机直接下单到L9系统形成订单。货品分类订购(图+结构)、货品列表订购(表格模式)、价格管理(多价格模型)、订货控制(信用查询、信用控制)、我的订单(凭证上传)、订单跟踪、我的收藏.
帮助企业建立多业态(如:渠道、商超、批发、团购、网购、联营、直营门店、零售等)多渠道,客户订单及配送体系,建立货品仓储、调配、备货、分拣、配送、运输、对账等物流管理流程,提供物流看板、物流执行情况;集成电子秤、计数器无纸化现场分拣.
配送参数设定、价格政策模型、订单管理、备货管理、分拣管理、无纸化现场分拣、配送管理、运输及回单管理、业务确认及立账、对账开票管理、店铺管理、物流看板、统计分析.
L9零售管理,帮助企业管理门店终端零售业务,包括企业卡卷、门店POS、价格管理、数据统计、数据上传等;L9商业卡卷管理,提供企业市场销售过程中的各种商业卡/卷的发售、使用结算、积分、折扣等功能,为企业提供市场营销支持。包括会员卡、购物卡、提货券、代金卷、赊销卡管理等.
种植管理,地块档案、作业类型设置、地块种茬批号、种植合同、种植标准;发放作业:种子发放、农药发放、肥料发放;种植作业:种植计划、播种记录、肥料使用记录、农药使用记录、灌溉记录、田间地块作业记录、采收作业;统计分析:种植计划表、田间地块种植查询、种植效益分析表、种植作物全程追溯.
养殖管理,养殖场/户档案、养殖棚/舍档案、养殖环境参数设置、养殖阶段设置、在养批号设置、养殖标准、养殖合同、养殖计划;发放管理:种苗投放、饲料发放、兽药发放、消毒剂发放;饲养作业:饲料投喂记录、药物添加剂使用记录、免疫记录、检疫记录、治疗记录、消毒记录、环境参数记录、无害化处理、饲养变动记录、引种记录、配种记录;统计分析:饲养存栏统计表、饲养成本分析、成活率分析、饲养过程追溯.
屠宰管理,产品级别设定、毛体/活体入库/圈(集成地磅)、屠宰计划、毛体出库/圈、屠宰现场作业、检疫检验、检斤作业(集成电子秤)、检斤核价单、核价立账、检斤明细统计表、分割入库(集成电子秤)、出肉/品率统计分析表、屠宰成本分析表.
L9生产制造系统(流程型)支持面向订单(MTO)、面向库存计划(MTS)的大批量重复生产和批量订单型生产模式,L9系统适合食品业生产特点支持组合及分切复合生产,对工序过程产品不确定性的生产特点有良好的支持,支持准确及时的出品率核算及及时的成本管理,其理论依据是按照敏捷制造、精益生产、看板原理,以计划和订单为统筹,以需求规划带动供应、控制执行,在保障质量及交付的前提下实现产销平衡、动态物料占用优化、企业资源利用高效、成本费用合理、企业利润优化.
功能涵盖:BOM配方管理、工艺工序管理、生产计划、产能管理、可视化排产、制令单、外协管理、工序任务、生产领料(退补料)、配料管理、生产日报、在制品管理、生产缴库、工时计件管理、生产成本、出品率管理、计划进度、生产统计分析.
APS是一种基于供应链管理和约束理论的先进计划与排产工具,包含了大量的数学模型、优化及模拟技术,为复杂的生产和供应问题找出优化解决方案,APS系统主要解决“在有限产能条件下,交期产能精确预测、工序生产与物料供应最优详细计划”的问题.
解决制造业智能排产调度问题;基于现有产能资源的高级排产,使企业的排产计划切实可行;保障生产活动按计划有序进行,可视可控实现高效产能;基于有限能力的产前成本及交期预测,提供毛利预估和客户交期承诺.
MES系统是生产计划和车间制造命令的执行环节,衔接ERP系统的计划、排程,执行和控制车间现场的工序任务和质检任务,自动生成生产日报、产量数据、工时机时、质量数据、环境参数数据。
MES系统支持各种计算机终端、工控机、云终端、手持机、触摸电子终端、扫码设备等主流现场终端设备部署。功能涵盖:任务看板、任务接收、任务结案;开完工管理;投料、投料配比重算;完工报工、耗料单生成;工序作业;半成品调出调入,副产品处理,反馈与呼叫,作业预警;制造工艺查询,环境参数记录,现场检验记录,异常报告。
提供生产作业现场、物流现场移动应用APP,通过手持工业机、手机等移动设备,进行车间现场作业(作业看板、工序扫码报工、扫码入库)、现场移动检验(交检、巡检、自检等)、设备管理(设备维修、设备点检、故障报告);提供物流现场移动作业应用,扫码收货入库、扫码出库、移动销售、现场扫码盘点、移动检验等。
为提供企业各种物流作业、生产作业现场业务实时看板管理,动态掌握企业生产经营活动的动态,对异常情况及时处理规避。
订单看板,发货看板,订单流转看板,物流情况看板,仓储可视化看板、订单与库存差异看板;车间制令完成进度看板,厂线任务进度看板,车间任务状态看板,车间作业互动看板,车间作业监控看板,订单执行偏差看板、车间工序作业看板、订单进度看板、异常情况看板、作业质量看板、生产信息看板、生产执行动态看板、质量问题现时通报、总控看板。
安全生产管理是指对安全生产工作进行的管理和控制。组织督促企业事业单位贯彻安全生产方针、政策、法规、标准。根据本部门、本行业的持点制订相应的管理法规和技术法规,并向劳动安全监察部门备案。目标是减少和控制危害,减少和控制事故,尽量避免生产过程中由于事故造成的人身伤害、财产损失、环境污染以及其他损失。
安全生产管理的内容包括安全生产管理机构、安全生产管理人员、安全生产责任制、安全生产管理规章制度、安全生产策划、安全生产培训、安全生产档案、安全生产预案等。
L9质量管理系统,严格贯彻全面质量管理要求,提供企业全方位、全过程的质量标准指导、质量检验执行、质量记录分析、质量反馈改进,帮助企业控制采购过程、生产过程、储运过程、流通过程的质量风险,帮助企业不断改进产品品质、降低企业的质量成本和风险。
功能涵盖:质量标准、质量控制点、进货检验、存货检验、销货检验、销货退回检验;生产检验:生产过程检验、生产入库检验、原材料检验、外协检验、车间巡检、质量反馈与改进、召回管理、质量分析。
追溯制度是指在原辅料供应、生产管理、仓储物流、营销相关业务环节采取合适的软硬件技术手段实时记录产品信息,可通过查询随时跟踪产品的生产状态、仓储状态和流向,以达到产品追溯管理目的的规定。
L9提供全方位、全过程的产品安全追溯。实现通过追溯条形码、单号、品号、批号、序列号、客户号等扫码或输入后,全过程追溯管理;L9提供基于追溯码的销售、供应商采购、生产过程、质量检验记录、质检人员、客户服务投诉、客户反馈、工序、生产人员等一站式质量安全追溯。
提供对企业的生产设备、运输设备等进行在案登记,设定维修维护、点检计划。系统根据计划进行维修维护预警。提供维修维护记录、故障报告,核算维修维护费用成本。进行设备分析(效率分析、故障分析等)。确保设备的正常运行和使用效率,为生产提供高效保障。
根据客户的设备类型、接口标准、传输协议等技术参数,运用系统的设备数据采集系统,通过配置协议取数,实现将设备与系统互联,进行实时数据提取、传输和集成,通过对数据的实时分析,提供设备监控、设备效率、故障停机率、产品良率等各种分析管理。
为企业提供人才库管理、人事资料档案管理,提供人员培训管理、员工健康档案、岗位管理、技能管理、调岗管理、人员入职离职管理、考勤管理、薪资管理。
建立企业KPI关键业绩指标及取数模型,定期提取企业运营数据,计算并保存员工的KPI得分。提供综合KPI绩效指标及得分、薪酬值查询分析。KPI系统实现公平、客观的管理环境,体现“没有量化就没有衡量,没有衡量就没有管理”的管理思想。我们寄希望于通过经验和技术凝聚的模型,解决长期困扰企业“管人”难题。
按照企业所确定的核算方法,成本管理系统提供精细及时的成本核算管理,可以支持到日及隔日成本。核算企业业务活动各环节的成本和费用,归集分摊到产品,分析统计产品成本、生产批次成本、在产品成本等。为企业财务管理提供准确、快速的成本数据,为企业及时发现问题和管理决策提供客观、真实的辅助支持。
主要功能要点:成本方法设定、标准成本管理、费用分摊、成本计算、单位成本分析表、批次成本分析表、在制品成本分析表。
包括应收账款管理、应付账款管理、账户收支管理、票据管理、固定资产、总账报表管理。
应收单、收款单、批量收款单、账款自动核销、收款明细/统计表、应收账款明细/统计表、年度收款统计、帐龄分析表、客户信用余额明细表、发票回款分析表、客户对账单、客户对账明细表。应付单、付款申请、批量付款申请、付款单、账款核销单、付款申请明细表、付款明细/统计表、应付账款明细/统计表、年度付款统计;账户收支管理;应收票据、票据异动作业、应收票据明细表/统计表,应付票据、票据异动作业、应付票据明细表/统计表;资产类别、固定资产维护、资产变动、资产折旧、财产目录、固定资产卡片、固定资产增减明细、固定资产变动明细、固定资产折旧情况表、折旧计提统计表。总账凭证管理、账簿管理、财务报表管理。
帮助客户建立售前客户管理体系及售后客户服务体系.
客户管理:帮助客户实现销售工作的精细化、销售可控化、保证客户资源安全、提高销售人员的销售业绩和客户满意度。最终实现公司整体销售体系的简单化、流程化、可控制、提高公司的市场绩效.
售后服务管理:L9售后服务管理,通过对客户售后服务流程进行规范的管理,来保持高客户满意度、忠诚度,维护稳定的客户关系,挖掘客户增值强力,为公司的营收做贡献;包括:客户服务计划,客户服务投诉、服务申请、服务派工、服务记录单、服务统计分析等.
L9支持集团多公司集中管理模式,支持基于互联网的多机构、多地点、多仓库、多工厂、多配送中心管理;实现集中管控、分散经营、全面协同、独立核算的集团管理架构模式。极大的提升了企业的数据管控和统计能力、业务监控能力,为企业的横向、纵向扩张提供强大的系统支持。
功能涵盖:集团管控、业务预警、BI数据分析、流程监控。
集团管理,公司管理(多公司多组织设置),集团管控多级公司核算,集团统一审批;集团档案编码管理、集团档案管理及下发。
业务预警,资质预警、货品复检维护预警、设备维修预警、仪器维护校验预警、库存不足预警、订单到期未交预警、应收未收预警、应付未付预警、生产进度预警、批次过期预警、保质期预警、外协进度预警等。
效率跟踪,单据审批效率跟踪表、单据审批综合效率分析、采购流程效率跟踪表、销售流程效率跟踪表、出入库流程效率跟踪表、生产作业流程效率跟踪表。
BI数据分析,各种跨数据库软件系统的数据挖掘及图表分析。
帮助企业建立互联网业务平台,连接企业的客户、供应商等外部合作伙伴,实现业务伙伴的在线连接,加速业务流程,实现供应链管理优势。
客户订单协同、订单明细表/统计表、订单动态跟踪;发货协同:销货单明细表、销货单统计表;账款协同:客户账款明细、客户对账单;服务管理:客户反馈单、客户服务申请单;投诉管理:客户投诉单。供应商订单协同、订单明细表/统计表、订单交付状态查询;供应商送货单、送货明细表;入库明细表/统计表;开票登记、开票情况分析表;供应商检验报告、采购质量分析表;供应商账款明细、供应商对账单;供应商库存;物流派车:第三方物流派车管理
L9条码序列号管理,提供企业出入库、物流分拣全过程扫码管理。提供国标条码和自定义条码管理(如:品号+批次+序列号+生成日期+储位等) ,提供自定义条码生成规则,条码生成及打印(支持各种选定规则),支持一维二维码应用。
各种条码序列应用方案,产品标签信息、产品标签附码打印、出入库标签附码打印、出入库扫码,现场条码采集(工业控制器、高速工业读码机)存储、任务挂接、追溯。
我们团队是一群执着的理想主义者,我们矢志不渝的追求管理理念的落地;我们智造有信仰的企业管理系统.专业、诚实、有效是我们一直秉持的企业文化和服务作风.